大阳城(中国)农牧集团上榜第一批粤港澳大湾区“菜篮子”生产基地初审候选名单
发布日期2019-08-26
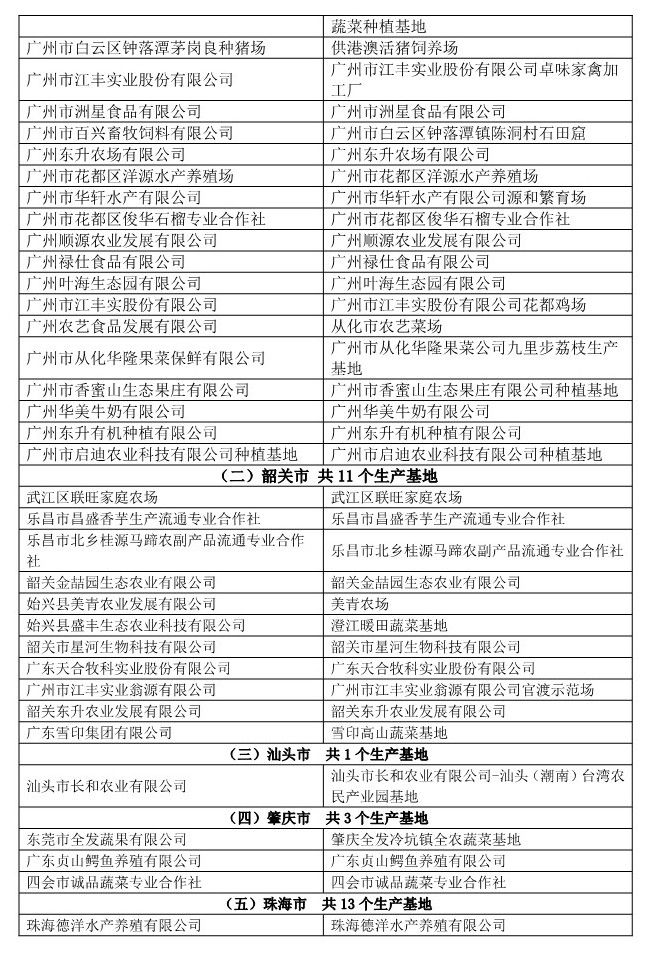
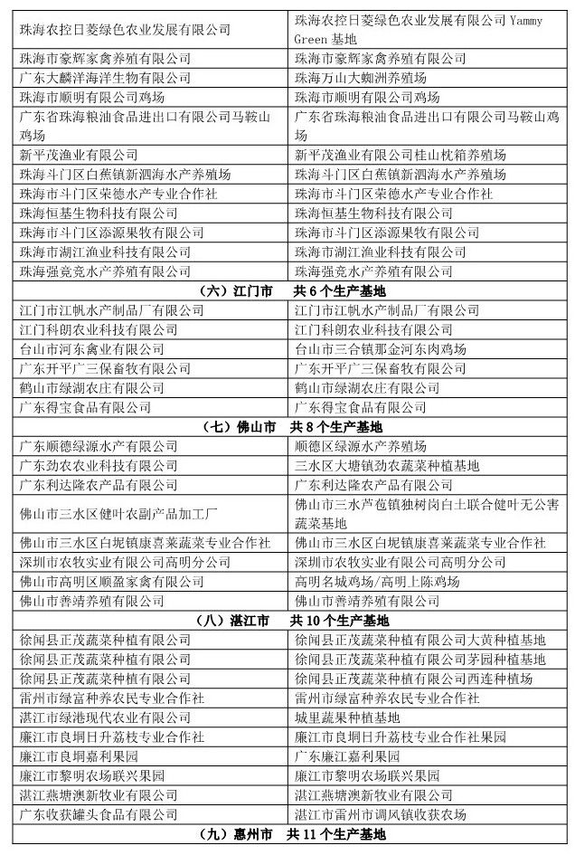
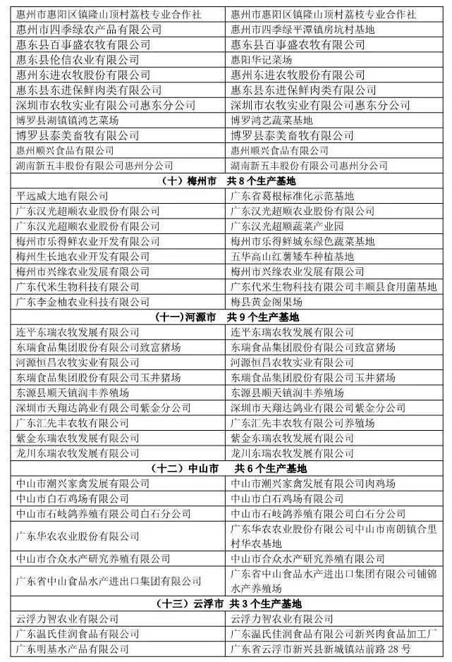
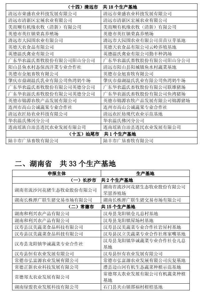
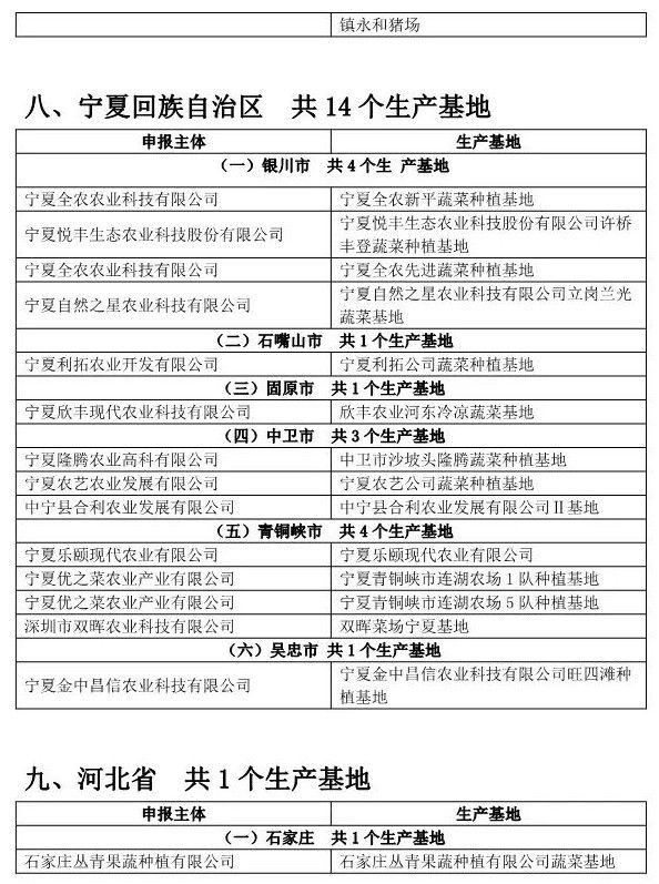
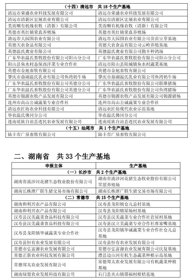
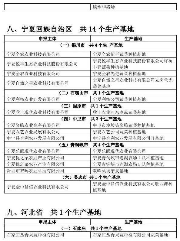
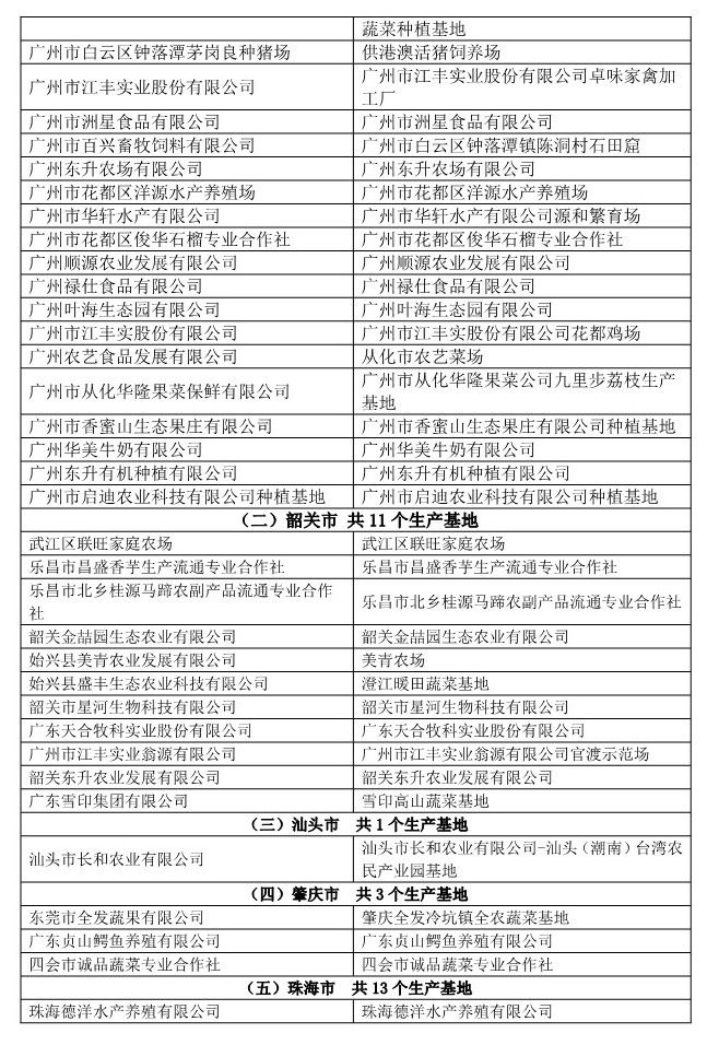
根据《粤港澳大湾区“菜篮子”建设工作专责小组办公室关于印发粤港澳大湾区“菜篮子”生产基地申报指南的通知》(穗农函〔2019〕945号),依据自愿申报、属地农业行政主管部门推荐原则,共收到来自全国各地申报粤港澳大湾区“菜篮子”生产基地材料360份。经初步审核,合格材料222份。现将初审候选名单予以公示(见附件)。
以上名单公示期3天。在公示期间,若对名单有异议,可通过书面形式实名向我办反映情况。
联系电话:020-31238167
联系地址:广州市白云区麓景路388号广州市农业农村局








上一篇文章: 湖北公安县县委书记夏光宏一行到大阳城官网考察调研
下一篇文章: 大阳城(中国)农牧集团入选粤港澳“菜篮子”生产基地名单
官方微信
粤公网安备 44132302100172号